La serie M-7000 es una familia de módulos de control y adquisición de datos en red compatibles con Modbus RTU. Pueden controlarse a distancia mediante un conjunto de comandos denominado protocolo DCON. Con el protocolo Modbus RTU, puede comunicarse fácilmente con el software SCADA/HMI y los PLC más populares.

- Interfaz de comunicación: RS-485
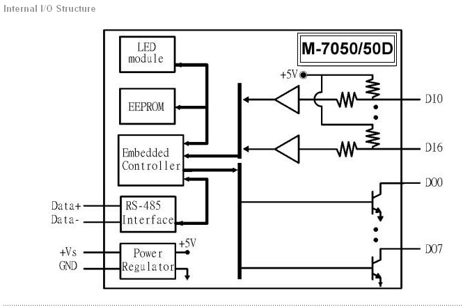
- Canales de entrada digital: 7 (Sink)
- D/I puede utilizarse como contador
- Canales de salida digital: 8 (NPN, Sink)
- Montaje en carril DIN




